COP

为应用选择最佳成本优化系列器件

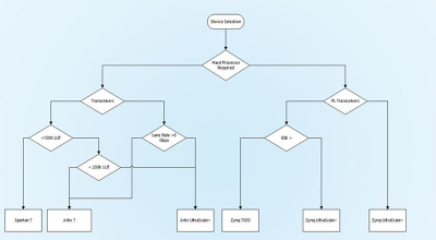
在使用可编程逻辑器件设计时,最重要的步骤之一就是为应用选择最佳器件

AMD Cost-Optimized Portfolio 成本优化系列-- 为您的应用选择最佳器件

在 AMD 成本优化产品系列中,有一些专门可供开发者选择的 FPGA 及异构 SoC