【干货分享】Xilinx Linux V4L2视频管道(Video Pipeline)驱动程序分析
judy 在 周四, 04/30/2020 - 14:30 提交
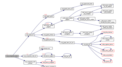
Xilinx提供了完整的V4L2的驱动程序,Xilinx V4L2 driver。处于最顶层的驱动程序是V4L2框架的视频管道(Video pipeline)驱动程序,也叫桥驱动程序(bridge driver),主要代码在文件xilinx-vipp.c中。在V4L2框架中,整个视频管道(Video pipeline)可以通过媒体设备(/dev/media)配置